VIAVI(思博伦)TestCenter C50以太网测试仪
双速10/1G以太网SFP+/SFP端口,可实现灵活的互连选择,包括长距、短距、DAC和1000BASE-T
■ 低噪音,适合靠近用户的台顶运行
■ 流量和协议性能与fX2主机测试模块完全相同,并且能够与所有Spirent TestCenter硬件实现互用
■ 通过直连、NTP、PTP、GPS和CDMA实现完整的机箱链接和外部计时同步
■ 提供全套Spirent TestCenter协议和测试包
■ 提供2个100G 可变多速率接口(100G/50G/40G/25G/10G), 4个10G速率接口,4个1000M速率接口
产品描述
VIAVI(思博伦)TestCenter C50 ——第2至7层系统
凭借3U的尺寸规格,汽车C50可便提供屡获大奖的第2至7层路由器、交换机、应用和安全性测试解决方案的强大功能,为客户带来同级最优的总体拥有成本。由于支持线速率10/100
BroadR-Reach(100BASE-T1)
、1000BASE-T1、NBASE
T(100M/1/2.5/5/10G)、1G和10G
以太网测试端口,C50具备专业测试工具的强大实力,可针对汽车以太网产品和解决方案提供决定性的测试。该解决方案是一种完整的第2至7层测试工具,可实现真实性、扩展能力和性能的完美组合,可以完全替代开源实用工具和专用测试方法。选择TestCenter C50将让您的测试具备更高的智能水平
应用
C50是汽车OEM厂商、供应商、
组件制造商和服务商执行以下测试的理想工具:
? 涉及技术可行性研究和性能建模的研发测试
? 设备和协议功能测试
? 一致性和认证测试
? 设备、子系统或服务性能定性、扩展能力及可用性
? 需要更高设备和流量仿真扩展能力,以及更强物理接口连接能力的压力测试。
? 设备基准测试:使用IETF
RFC 2544、RFC 2889和RFC
3918方法执行测试,并通过使用动态流向流量和自动化向导轻松实现测试的建立过程
? 安全性和漏洞测试:仿真攻击和恶意软件、模糊攻击等
解决方案概览
测试汽车InCar或Car2X设备和系统,且该解决方案可以重现真实且具有决定性意义
的环境,加快产品的开发进程并提高产品的质量。TestCenter C50可以将高精度仿真流量和测量中的风险降至最低,使网络和单个网络组件能够得到快速验证。
C50可以降低入门的障碍,并使所有规模的企业均能利用业界领先的测试能
力,实现更智能的测试并优化其测试投资。TestCenter C50支持Spirent TestCenterTM和TTworkbenchTM软件测试套装。无论您是InCar网络工程师、产品研究人员/开发人员,还是系统工程师,VIAVI 都将帮助您更好地管理您的解决方案,并履行您对下一
代汽车服务的承诺。
特性和优势
? 原生BroadR-Reach PHY可消除时延和延迟测量中的不精确之处,并提供真正的互用性测试
? 收发器PHY选件提供灵活性:100BASE-T1、1000BASE-T1、10/100/1000BASE
TX、NBASE-T(100M/1/2.5/5/10G)和10GBASE-T
? 基于硬件的时戳测量可以实现精度更高的时延测量,测试精度达到10ns
? 向导驱动的RFC基准套装可实现一键式的可重复测试
? 真实的有状态协议仿真能够对协议状态机施加考验
? 可配置的接口组合和密度:
– BroadR-Reach端口、4、8、12和16端口配置
– 千兆以太网RJ-45或SFP+/SFP端口:4和8 端口配置
? 通过直连、NTP、PTP、GPS和CDMA提供的完整机箱链组和外部计时同步
? 小足迹设备和静音运行,可实现台顶或桌面运行
真实性
? 用于测试服务质量(QoS)机制的真实第2至3层流量
? 用于测试应用和应用基础设施的真实第4至7层用户仿真
? 安全性和漏洞测试:仿真攻击和恶意软件,模糊攻击
生产力
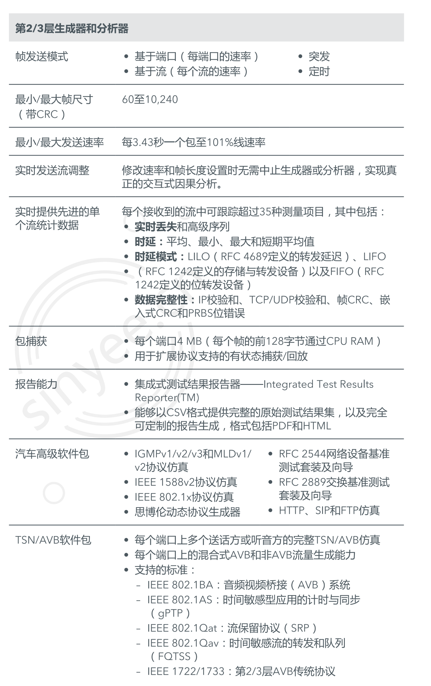
?支持4种发流方式:可以基于端口,基于每条流,或基于流的优先级和用户自定义
调度发送流量。可以在同一端口同时发送恒定流量及突发流量。可以为不同测试流设定优先级,高优先级的流量保证其按设定值恒定发送,具有最小抖动。
?实时统计结果包括每条测试流的发送速率,接收速率,发送总数,接收总数,丢包,最大/最小/平均时延,最近1秒平均时延,时延分布,乱序,最大/最小/平均
抖动(Jitter),最近1秒平均抖动,L1(包括前导码,帧和帧间隙)bit 总数和 bps 速
率,误码率,CRC错包,IP Checksum错包和4层(TCP/UDP)Checksum错包等测试指标。
?Intelligent ResultsTM使用户可以迅速确认积极的结果并查明存在问题的方面。
?真实的流量和协议控制能力使测试人员可以在测试运行时修改测试配置,实施验证并排查存在的问题 ?实时结果视图使用户可以看到网络在特定测试条件下的反应,而且无需中止测试并保存结果
?内建的向导和自动化测试场景可缩短测试建立和执行的时间
?简单易用的NoCode自动化使新手程序员也可应对自如
?支持配套的一致性测试软件调用端口
测试车载网络

汽车以太网解决方案
? 协议一致性和功能测试
? 互用性测试
? 设备/网络安全性和健壮性
? 性能/压力测试
? 真实的网络流量仿真
? 预先定义的自动化测试套件
(例如IEEE1588v2或AVB)
测试BroadR-Reach(以太
网/IP性能测试)
? 吞吐量、延迟、抖动、丢包、
包乱序。
? 交换机基准测试(RFC 2544
和RFC2889)
? 服务质量(Diffserv和IEEE
802.1Q)
? 计时和同步(IEEE 1588v2和
802.1AS)
? 流队列和优先排序(IEEE
802.1Qav)
? 流保留协议(IEEE
802.1Qat)
? 应用回放(单播和组播)


→车载以太网TSN测试方案
→汽车C-V2X场景仿真与一致性测试方案



